C# Class View: Analyzing a .NET Solution using Roslyn APIs - Part 1
Introduction
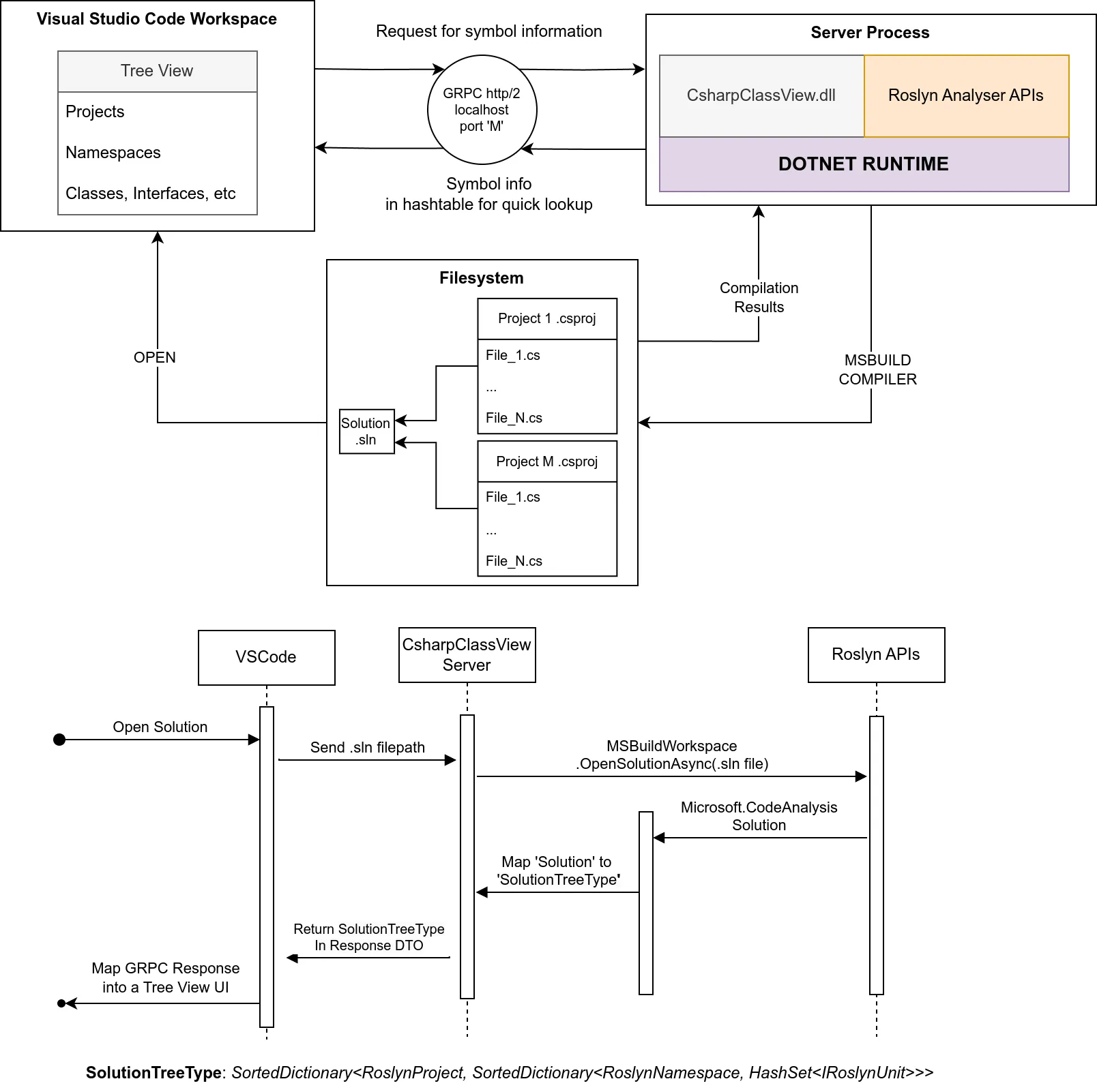
This post of a two-part series outlines the architecture and design principles of the server component for the C# Class View extension. The server code can be found in the server/ directory of the GitHub repository at github.com/manojbaishya/vscode-csharp-class-view.
Architecture

Code Organization
The server entry point is located in the CsharpClassView/Server.cs file, which serves as a standard ASP.NET Core startup class. The gRPC service RoslynSyntaxTree is defined within the CsharpClassView/Protos/syntaxtree.proto file. This definition specifies the procedure signature:
rpc Parse(SolutionLocation) returns (RoslynSolutionMessage);
- SolutionLocation: A message that encapsulates the file path of the solution.
- RoslynSolutionMessage: A Data Transfer Object (DTO) returned to the client upon successful compilation and analysis of the solution.
ASP.NET Core provides comprehensive support for gRPC services. The RoslynSolutionService class extends the auto-generated RoslynSyntaxTree service and implements the Parse() method. This method is responsible for analyzing the solution’s code structure. The heavy lifting of code analysis is delegated to the model file CsharpClassView/Models/RoslynSolution.cs.
Model Structure
The model file RoslynSolution.cs defines key components used for solution analysis, including:
- RoslynSolution: Represents a .NET solution.
- RoslynProject: Encapsulates individual projects.
- RoslynNamespace: Represents namespaces within a project.
- RoslynInterface, RoslynClass, RoslynEnum: These classes model specific code units and implement the
IRoslynUnitinterface.
Design
The model file CsharpClassView/Models/RoslynSolution.cs represents a .NET Solution containing projects, namespaces, etc.
The RoslynSolution class contains the method AnalyzeSolutionAsync(), which performs the following tasks:
Compilation: Invokes MSBuild to compile the solution.
Analysis: Utilizes Roslyn APIs to introspect the compilation results.
Data Mapping: Maps the analysis results into a nested data structure defined as:
SortedDictionary<RoslynProject, SortedDictionary<RoslynNamespace, HashSet<IRoslynUnit>>>
This structure was chosen to ensure uniqueness, efficient lookups, and ordered storage of the data.
The compilation results are initially retrieved as instances of the Solution class, containing a list of Projects. Each Project object includes a list of Documents. The analysis logic traverses each document, extracts its namespaces, and identifies child code units and their members (such as classes, enums, and interfaces). These elements are then populated into the RoslynSolution.Projects dictionary.
Upon successful data population, the RoslynSolutionMapper class maps the information from RoslynSolution.Projects to a DTO, which is returned to the client.
The server is configured to use HTTP/2 exclusively, ensuring efficient and fast data transfers over the wire.
Conclusion
In this post, we have seen how an ASP.NET Core gRPC service is implemented for the C# Class View server component. By leveraging Roslyn APIs, the service offers a robust solution for analyzing .NET solutions and returning detailed code structure information to the client.